Đã được đăng vào 08/11/2017 @ 01:20
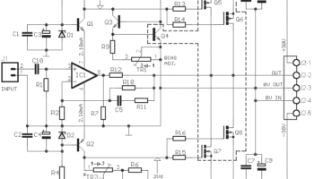
Mạch amply 200W dùng cặp sò C5200-A194
Làm được mạch này thì không cần phải sắm amply làm gì cho tốn kém. Made in tự tui
Mạch này chạy nguồn đối xứng +/-35VDC tùy điều kiện mà chọn nguồn khủng dòng lớn hay không 😀
Thiết kế riêng thành 2 bộ nguồn cho 2 kênh sẽ tốt hơn là dùng chung một bộ.
Tổng công suất của mạch với 2 kênh là 200W (100W/kênh)
Trở kháng loa 4-8 ohm.
Xem thêm:
* Sơ đồ đo test mạch:
Các mức điện áp tương ứng tại các điểm, khuyên dùng đồng hồ số để đo
Không cần quá chuẩn xác với một số thông số
Luôn luôn áp phân cực cho trans khi làm việc tại cực B và E là 0.6-0.7V
Ta sẽ lấy áp tại cực E trừ đi áp cực B sẽ ra áp phân cực trong khoảng giá trị trên.
Mạch thực tế trông như này
– Cái E-link trong mạch các bạn dùng jump hoặc dây nối tắt sang, chú ý có điểm ZE phải câu dây xuống mass.
– Cái chỗ bôi đỏ R14 với VR2 là thay cho cái cụm Q8, R24 và VR3 có tác dụng điều tiết dòng khi hoạt động ở công suất lớn, nếu dùng R14, VR2 thì là tạo dòng cố định còn sử dụng Q8 gắn vào tản nhiệt là có tác dụng điều chỉnh tự động.
File mạch amply 200W in PCB tải tại ĐÂY










Để lại một bình luận